¿Qué son los acuerdos transformativos?
Los acuerdos transformativos son contratos negociados entre instituciones académicas (como universidades) y editoriales científicas que buscan cambiar el modelo tradicional de suscripción a revistas científicas por un modelo de acceso abierto. En lugar de pagar solo por leer las revistas, las instituciones pagan una cuota que incluye tanto el acceso a la lectura como la posibilidad de que sus investigadores publiquen sus artículos en acceso abierto sin coste adicional para ellos. Este modelo se conoce también como “Read & Publish” o “lectura y publicación”
El objetivo principal de estos acuerdos es facilitar la transición hacia un sistema de publicación científica más sostenible, abierto y equitativo, donde la investigación financiada públicamente esté disponible para toda la comunidad sin barreras económicas, promoviendo así la visibilidad y el impacto de la producción científica nacional e internacional.
¿Cuándo entraron en vigor en la UABC?
Estos acuerdos comenzaron a implementarse formalmente en la UABC en 2025, como el panel realizado el 23 de mayo de 2025 en el Campus Tijuana, donde se explicó el funcionamiento y los beneficios de estos acuerdos para la comunidad universitaria.
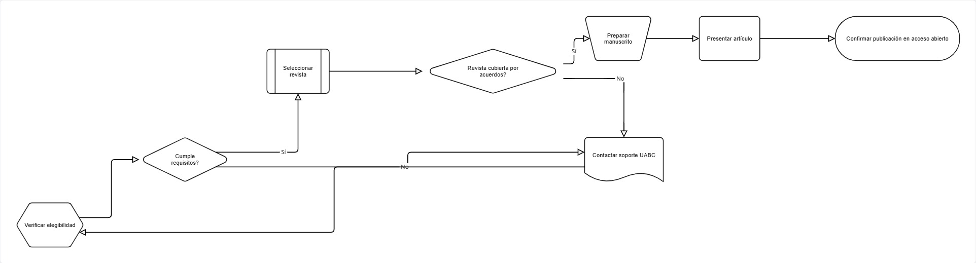
¿Cuáles son los requisitos para postular a una APC?
Para que un investigador pueda publicar sin costo bajo estos acuerdos, generalmente debe:
- El investigador, docente o estudiante debe estar afiliado a UABC.
- Publicar en revistas incluidas dentro de los acuerdos transformativos vigentes.
- Cumplir con los procedimientos y registros establecidos por la Coordinación General de Investigación y Posgrado de la UABC para solicitar la cobertura de la APC.
- En algunos casos, mantener un promedio académico o cumplir criterios específicos según la convocatoria interna.
¿Cuántos acuerdos editoriales se encuentran vigentes?
Se encuentran vigentes acuerdos con:
Elsevier y Springer Nature
Beneficios y características de los acuerdos transformativos
Publicación en acceso abierto
-
Cobertura de costos de publicación de artículos en acceso abierto, permitiendo que tanto la comunidad académica como el público general puedan acceder a los resultados científicos sin restricciones de pago a suscripción.
Cobertura editorial
- Vigencia con principales editoriales internacionales, facilitando la publicación sin costo en una amplia gama de disciplinas.
Difusión y visibilidad
- Impulso a la visibilidad y al impacto de la investigación generada en la UABC mediante el acceso libre y global a sus contenidos científicos.
- Representa una evolución del modelo tradicional de suscripción (“pay to read”) hacia el modelo de ciencia abierta (“read & publish” o “leer y publicar”)

Diagrama para la publicación bajo la modalidad de acceso abierto para autores de la UABC
